作为一名优秀前端的你是否还不清楚浏览器的缓存机制?那么此刻就请看看下面的内容吧~
浏览器缓存是把双刃剑,使用得当将极大提升你网页的用户体验,反之则可能制造出pbug
一、浏览器缓存是什么浏览器缓存是为了加速浏览,浏览器在用户磁盘或内存中对请求过的资源进行存储,当用户再次请求相同资源时,浏览器就会从磁盘或内存中获取缓存资源而不再向服务端请求,从而节省了网络请求所花费的时间。
那么是不是为了达到以上目的,就对资源无脑进行缓存呢?
不是的。比如服务器的资源更新了,但是由于缓存原因,用户依旧使用的是缓存中的资源,这就会导致用户使用的资源不是最新的。
那么接下来就需要详细了解浏览器的缓存流程和机制。
二、浏览器缓存流程首先,可以认为浏览器中有这样一张映射表,它存储的是资源(和缓存信息等)与本地磁盘文件的关系。如下图:

浏览器缓存映射表
当浏览器请求“https://xxxx/a.js”时,会先去映射表中查找是否有该资源的缓存信息,如果找到并且缓存时间未过期,那么就从本地磁盘(或内存)中获取缓存的资源(比如:C:\xxxx\a.js)。如果映射表中没有请求资源的缓存信息,那么就会向服务器请求资源,然后服务器会在响应头中返回缓存规则给浏览器,浏览器再根据它决定是否缓存以及如何缓存该资源。
浏览器第一次请求资源流程:

浏览器第一次请求资源流程图
问:上图提到的“缓存规则”是什么呢?
答:它的作用是告诉浏览器对于该资源是否需要缓存,该如何缓存,缓存多长时间等操作。往下看[灵光一闪]
三、浏览器缓存规则浏览器缓存规则主要有两类:
彻底缓存:expires、cache-control协商缓存:last-modified、etag如下图,是一个请求的响应头(response headers),它就包含了彻底缓存和协商缓存所用到的字段信息。

请求的响应头信息
什么是彻底缓存定义:只要资源的缓存时间没有过期,就从缓存中获取,否则则从服务器获取
依据:expires、cache-control
早在http1.0时期,使用的是expires字段来规定资源的过期时间,该时间是由服务器产生的绝对时间(GMT格式,如上图所示),如果客户端的时间小于该时间,那么就使用缓存。但是我们都知道客户端时间是可以手动修改的,这就会导致可能缓存一直未使用。
为解决以上问题,从http1.1开始使用cache-control来规定彻底缓存规则,如下表所示其值和含义:

cache-control可选值和其含义
还记得“请求的响应头信息”图中有个"cache-control: max-age=2678400"吗?它表示的就是从请求开始到该资源的缓存过期所经历的秒数为2678400s。
当响应头中同时含有expires和cache-control时,在使用缓存的判断上后者的优先级要高于前者。
什么是协商缓存定义:请求未命中彻底缓存时,会向服务器发起请求,并在请求头上携带该资源在缓存映射表中的etag和last-modified信息(如果存在的话)。然后浏览器根据请求的响应状态码决定是否使用缓存。
依据:etag、last-modified
特点:不管资源有没有修改,都会向服务器发起请求
etag:文件的唯一标识,只要文件修改后,该值就会修改
last-modified:文件的最后修改时间
在第一次请求资源后,浏览器会将响应中的缓存规则存入缓存映射表。在第二次请求时,如果未命中彻底缓存(比如:max-age过期了,cache-control值为no-cache或no-store),并且缓存信息中含有etag或last-modified信息,浏览器就会在请求头上对应的携带这样两个信息:if-none-match: W/"98e1-lY6zj2gtniVAqQ203cSuog"和if-modified-since: Fri, 25 Jun 2021 16:03:41 GMT。
服务器就会根据这些值和最新的资源所产生的etag和last-modified值做对比,如果发现不相同,则返回最新资源和最新的etag或last-modified,浏览器将新的缓存规则更新到映射表中。反之则返回304状态码,浏览器就使用缓存数据。
问:为什么需要etag呢?有了last-modified不就可以了么?
答:其实主要有两个原因,第一,有时候文件的内容并未修改,仅仅改变了其修改时间,这时其实还是可以使用缓存的。第二,如果文件修改很频繁,并且频率在秒级以下,从“请求的响应头信息”图可发现last-modified精度只能到秒。所以if-modified-since只能感知秒级的修改。所以etag的存在还是很有必要的。
提示:etag的优先级会高于last-modified
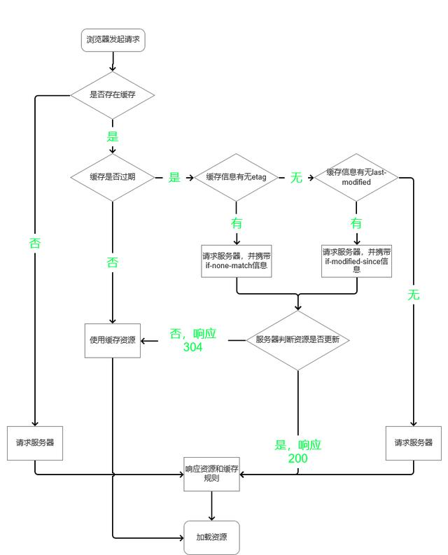
总结我们用一张流程图来概括以上所讲的浏览器缓存机制:

浏览器缓存流程图














